首页 > 信息公开 > 政策文件 > 规范性文件 > 优化营商环境类

会同县人民政府办公室关于印发《会同县政府性投资项目管理办法》的通知

发布时间:2026-03-31 15:10 信息来源:会同县人民政府办公室

  • 索引号:431200/2026-006427
  • 文号:会政办发〔2026〕4号
  • 统一登记号:HTDR-2026-01001
  • 公开方式:政府网站
  • 公开范围:全部公开
  • 信息有效期:2031-03-27
  • 签署日期:2026-03-31
  • 登记日期:2026-03-31
  • 所属机构:会同县人民政府办公室
  • 所属主题:规范性文件
  • 发文日期:2026-03-31
  • 公开责任部门:会同县人民政府办公室






















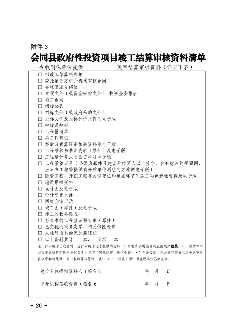
优化营商环境类