中国政府网
湖南省政府网
怀化市政府网
网站支持IPv6
繁体
无障碍浏览
长者专区
设为首页
站群导航
县政府部门
县政府乡镇
信访局
发展和改革局
教育局
公安局
财政局
民政局
司法局
人力资源和社会保障...
自然资源局
住房和城乡建设局
交通运输局
农业农村局(乡村振...
水利局
林业局
统计局
审计局
文化旅游广电体育局
卫生健康局
怀化市生态环境局会...
应急管理局
市场监督管理局
商务科技和工业信息...
退役军人事务局
城市管理和综合执法...
医疗保障局
林城镇
坪村镇
堡子镇
团河镇
广坪镇
马鞍镇
若水镇
金竹镇
沙溪乡
连山乡
高椅乡
地灵乡
蒲稳侗族苗族乡
炮团侗族苗族乡
漠滨侗族苗族乡
宝田侗族苗族乡
青朗侗族苗族乡
金子岩侗族苗族乡
登录
|
注册
首 页
县政府
新闻中心
政务公开
政府数据
互动交流
政务服务
走进会同
首页
>
信息公开
>
部门信息公开目录
>
县发展和改革局
>
通知公告
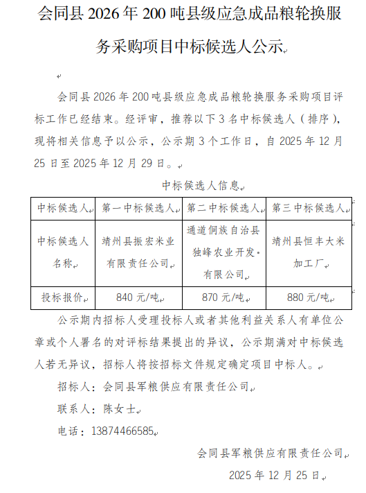
会同县2026年200吨县级应急成品粮轮换服务中标候选人公示
发布时间:2025-12-25 16:23
信息来源:会同县发展和改革局
打印本页
关闭窗口
分享到
新媒体
智能问答